取消
  • 手机版

    第一健康报道手机版
    扫码即可查看网页

  • 融媒矩阵

    第一健康报道

    直播

    百家号

    今日头条

    网易号

    搜狐号

    一点号

    知乎

    哔哩哔哩

    360图书馆

    MSN

    企鹅号

    新浪微博

    微信公众号

    视频号

  • 服务项目
  • 首页
  • 习健康
  • 生态
  • 康养
  • 健身
  • 医卫
  • 食药
  • 女性
  • 老龄
  • 人才
  • 会议
  • 产经
  • 访谈
  • 首页
  • 习健康
  • 生态
  • 康养
  • 健身
  • 医卫
  • 食药
  • 女性
  • 老龄
  • 人才
  • 会议
  • 产经
  • 访谈

所在位置:首页 > 女性 > 头条

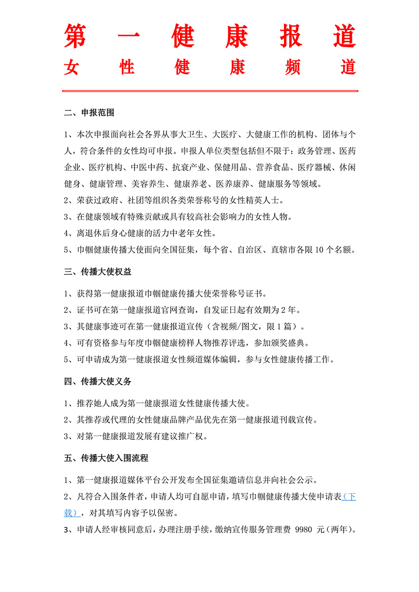
关于面向全国征集巾帼健康传播大使的通知
2025-11-20 16:15:40 来源:第一健康报道
分享到:
微信
微博
复制地址
链接已复制
传播正能量 创造新价值;健康中国新闻发布与传播平台,专注新时代健康产业品牌推广与传播,是国务院医改领导小组公开表彰媒体。

关于面向全国征集巾帼健康传播大使的通知-1.jpg关于面向全国征集巾帼健康传播大使的通知-2.jpg关于面向全国征集巾帼健康传播大使的通知-3.jpg关于面向全国征集巾帼健康传播大使的通知-4.jpg关于面向全国征集巾帼健康传播大使的通知-5.jpg关于面向全国征集巾帼健康传播大使的通知-6.jpg


附:关于面向全国征集巾帼健康传播大使的通知(内附申请表).docx

         关于面向全国征集巾帼健康传播大使的通知.pdf


标签:
女性健康传播
推荐阅读
关于面向全国征集巾帼健康传播大使的通知

关于面向全国征集巾帼健康传播大使的通知

附:关于面向全国征集巾帼健康传播大使的通知 .docx 关于面向全国征集巾帼健康传播大使的通知(内附申请表).pdf
习近平将出席全球妇女峰会开幕式并发表主旨讲话

习近平将出席全球妇女峰会开幕式并发表主旨讲话

聚焦健康中国 女性(第一健康报道融媒体中心 新华社)新华社北京10月9日电 外交部发言人9日宣布:全球妇女峰会将于10月13日至14日在北京举行。国家主席习近平将出席峰会开幕式并...
喜迎全球妇女峰会 第一健康报道喊你来为女性健康代言!

喜迎全球妇女峰会 第一健康报道喊你来为女性健康代言!

聚焦健康中国 女性(第一健康报道北京 编辑部)2025年3月7日,中共中央政治局委员、外交部长王毅在两会记者会上宣布:中国将于下半年在北京召开全球妇女峰会。为迎接即将召开的全球...
友情链接 合作媒体 战略合作 证书查询 AI健康
  • 国务院医改领导小组
  • 国家发展改革委员会
  • 国家卫生健康委员会
  • 国家中医药管理局
  • 国家医疗保障局
  • 国家市场监督管理总局
  • 世界卫生组织
  • 国家体育总局
  • 全国老龄工作委员会办公室
  • 中华人民共和国生态环境部
  • 中华人民共和国文化和旅游部
  • 中华人民共和国农业农村部
  • 中华人民共和国自然资源部
  • 旗帜网
  • 新华网
  • 央视网
  • 光明网
  • 人民日报健康客户端
  • 人民网
  • 中新网
  • 环球网
  • 新浪网
  • 凤凰网
  • 搜狐网
  • 中国网
  • 中国经济网
  • 中央广播电视总台
  • 北京广播电视总台
  • 今日头条
  • 腾讯网
  • 网易
  • 新浪微博
  • 一点资讯
  • 知乎
  • 快传号
  • 360图书馆
  • 百家号
  • 大鱼号
  • 中国经济传媒协会
  • 中国医师协会
  • 中国医药教育协会
  • 中国医药教育协会特色医疗工作委员会
  • 中国健康管理协会
  • 中国中医药信息学会药食同源研究分会
  • 孙思邈医德传承工作委员会
  • 健康宣传大使
  • 大健康共同体
  • 长寿智库专家
  • 豆包
  • deepseek
  • 即梦
  • 元宝
  • 千问
  • 扣子
  • 混元
  • 文心一言
关于我们 品牌历程 招聘信息 联系我们 版权声明

健康中国新闻发布与传播平台-第一健康报道版权所有中国经济传媒协会团体会员单位

新闻热线:010-52478634技术支持:中互信达

京ICP备15039216号-2京公网安备1101050240924号

  • 首页

  • 习健康

  • 生态

  • 视频

  • 会议